13066036883
首页
课程体系
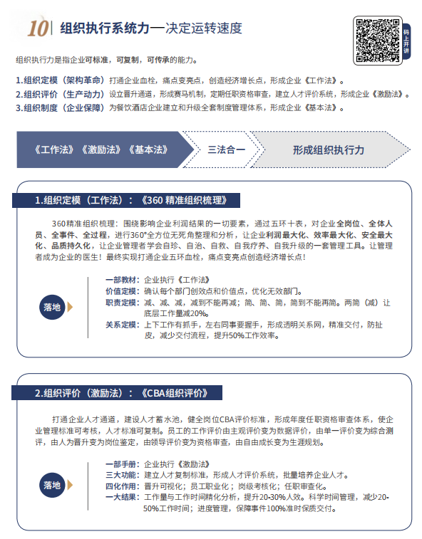
组织执行系统力
组织执行系统力
企业篇
组织执行系统力决定运转速度!
13264
视频介绍
体系介绍

QQ截图20251117132426.pngQQ截图20251117132631.png

客服热线:13066036883
扫码咨询客服
咨询